2020 yılının başlarında Windows ve Android'i etkileyen siber saldırılar keşfedilmişti. Bir organizasyonun en çok kullanılan internet sitelerine kötü amaçlı yazılım eklenmesi yoluyla yapılan ve 'watering-hole' olarak isimlendirilen bu saldırılar hakkında bugün daha fazla detay paylaşıldı.
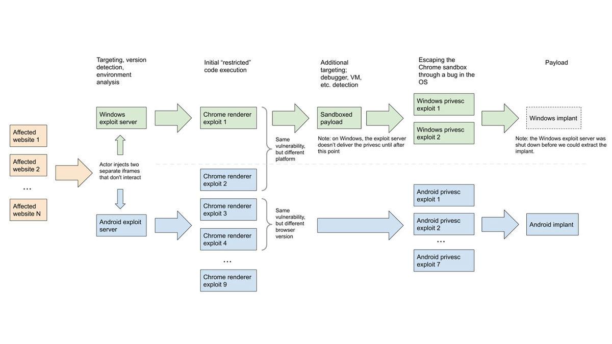
Google Project Zero ekibi tarafından paylaşılan 6 parçalık detaylı açıklamada saldırıların "son derece tecrübeli kişiler" tarafından gerçekleştirildiği belirtildi. Ekip, watering-hole saldırıları yoluyla farklı açıklara yol açan iki sunucu tespit ettiklerini açıklamalarında paylaştı. Bu sunuculardan birisi Windows kullanıcılarını, diğeriyse Android kullanıcılarını hedef alıyordu.
İçerikten Görseller
Saldırılar, tecrübeli kişilerce gerçekleştirildi:

Google'daki ekibe göre saldırganlar, kötü amaçlı kodu Windows ve Android sunucularında Chrome'daki açıklardan faydalanarak uzaktan çalıştırdı. Windows'u ilgilendiren açıklar arasında sıfır-gün açıkları da bulunuyordu. Android tarafında da kullanıldığı düşünülen bu açık türü, açık keşfedilmeden önce hackerlar tarafından çoktan kullanıldığı anlamına geliyor.
Saldırıları analiz etmek için aylarını harcayan ekip, Android cihazlara saldırı sonrasında ne olduğunu da inceledi. Bu inceleme sonucunda cihazın parmak izi bilgilerinin, konum verilerinin, çalışan işlemlerin listesinin ve telefondaki yüklü uygulamaların toplandığı sonucuna varıldı.

Bunun yanı sıra ekip, paylaştığı makalelerde Windows'un hedef alınmasını sağlayan 4 sıfır-gün açığının sorun kaynağı çözümlemelerini de paylaştı. Her bir açık hakkında detaylı bilgi sunan ekibin paylaştığı listeye buradan ulaşabilirsiniz. Listede yer alan tüm sıfır-gün açıkları şu anda kapanmış durumda.
Saldırıyı gerçekleştiren kişilerin tecrübeli olduklarını ortaya koyan şeyse saldırıların her zaman kullanılmadığıydı. Saldırganlar, her bir saldırıdan önce hedef telefona düzinelerce parametre gönderiyor ve bunun ardından saldırıya devam edip etmemeye karar veriyorlardı. Aynı zamanda bu kişiler fazlasıyla iyi tasarlanmış karmaşık kodlar kullanıyor, saldırı için tasarlanan açıkların da verimlilik ve esneklik üzerine olmasına dikkat ediyorlardı.
